近日,《Ecotoxicology and Environmental Safety》(IF=6.8,JCR一区刊物)杂志在线发表了公司林蠡教授团队的研究论文——Effects of glutaraldehyde and povidone-iodine on apoptosis of grass carp liver and hepatocytes。施斐老师和研究生陈志龙、姚敏珊为论文共同第一作者,林蠡教授和秦真东老师为论文通讯作者,bevictor伟德官网为唯一通讯单位。
水产养殖是世界上增长最快的动物食品生产领域之一,预计水产养殖将成为这一增长的主要驱动力,以满足日益增长的人口优质蛋白需求。然而,为缓解集约化养殖带来的水质下降和水传播疾病的流行,水产养殖经营者经常使用免疫相关的食品添加剂和化学消毒来控制感染,而长期或不当使用化学品会导致生态失调,损害肠道微生物群消化淀粉和纤维的能力,抑制鱼类生长和免疫力,使水生生态系统退化,并对人类健康构成风险。目前戊二醛和聚维酮碘被认为常用的生物杀灭消毒剂并被允许在水生环境中使用,但它们对鱼类的潜在影响尚不清楚。
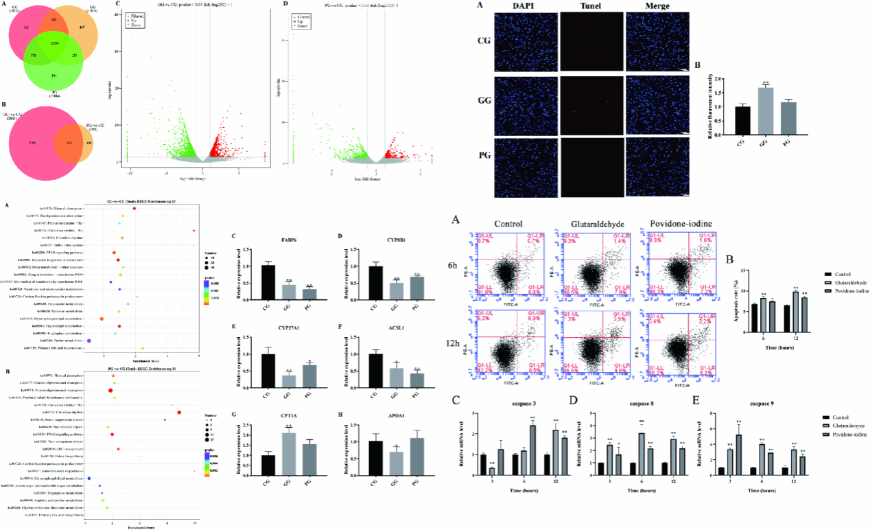
该文章团队以草鱼为研究对象(对照组(CG)、戊二醛组(GG)和聚维酮碘组(PG)),研究健康草鱼暴露于戊二醛或聚维酮碘30天后对其肝脏的影响。该团队深入评价了戊二醛和聚维酮碘对草鱼肝脏氧化应激指标、转录组谱和肝细胞凋亡的影响。体内实验结果显示长期和低剂量消毒剂可降低抗氧化和免疫反应。戊二醛和聚维酮碘通过PPAR途径改变草鱼肝脏的转录组谱。同时,对照组的草鱼肝组织未受到损伤,然而戊二醛组和聚维酮碘组的肝损伤表现为空泡化和炎症浸润。戊二醛可刺激草鱼肝组织发生凋亡,而聚维酮碘则不刺激凋亡。在体外研究中,当草鱼肝细胞暴露于戊二醛或聚维酮碘时,会激活草鱼肝细胞的细胞毒性和细胞凋亡,此研究结果将为草鱼肝脏中消毒剂诱导机制的深入分析提供了依据。

论文链接:
Shi F, Chen Z, Yao M, Huang Y, Xiao J, Ma L, Mo J, Lin L, Qin Z. Effects of glutaraldehyde and povidone-iodine on apoptosis of grass carp liver and hepatocytes. Ecotoxicology and Environmental Safety. doi: 10.1016/j.ecoenv.2024.116078.
作者简介

林 蠡,本科毕业于青岛海洋大学海水养殖专业,华南师范大学动物学专业硕士;为德国汉堡大学和中山大学动物学专业联合培养博士。曾在广东省海洋与渔业厅工作,任高级工程师,负责其下属单位的水产种苗生产、养成与疾病防治工作,有近十年的一线生产经验。在国内率先建立对虾池塘淡化养殖模式。先后在日本国立水产研究所、德国汉堡大学、美国宾夕法尼亚洲立大学、美国莱斯大学、加拿大萨斯喀切温大学留学10多年。回国后在华中农业大学水产公司工作,获聘湖北省“楚天学者”特聘教授,博士生导师。现任bevictor伟德官网经理。主要从事水产动物健康养殖的教学、科研和社会服务工作。主持项目40多项,包括4个国家自然科学基金项目。至今为止,在Journal of Virology, Journal of Immunology, PNAS,Review in Aquaculture 等刊物发表论文300多篇,其中SCI文章200多篇,中文文章100多篇。SCI 文章引用次数3700多次,H指数34,获批发明专利10件,出版专著4本。曾获广东省科学技术一等奖,中国产学研合作创新奖,广东省农业推广一等奖等奖项。主要社会兼职:教育部水产学科教学指导委员会委员;中国水产学会常务理事;广东水产学会理事长;广东省水生动物卫生协会会长;广东省现代农业技术体系“水产疫病监测与综合防控共性关键技术研发创新团队”首席科学家。

秦真东,副教授,硕士生导师。本科毕业于四川农业大学水产养殖专业,随后在华中农业大学水产动物医学方向获得农学博士学位。2018年9月就职于bevictor伟德官网水产养殖系工作,目前主要从事水产动物病害与免疫以及新型疫苗的开发相关研究,目前担任广东省现代农业技术体系“广东省海水鱼产业技术体系创新团队”岗位专家,《水产学报》青年编委。目前主持各级项目10项,获发明专利3件,担任Frontiers in Immunology,Aquaculture,Fish and Shellfish Immunology, Frontiers in Marine Science,food&function,《水产学报》等期刊审稿人。目前在Review in Aquaculture, Food Research International, Frontiers in Immunology, Aquaculture, Fish and Shellfish Immunology,Frontiers in Marine Science,Dev Comp Immunol,水产学报等期刊发表科技论文105篇,其中SCI收录73篇,JCR一区文章50篇,第一作者或通讯50篇;中文核心32篇,第一作者或通讯19篇。

施斐,工学博士,中共党员,研究生导师。本科毕业于广东海洋大学海洋科学专业,随后在中国科公司烟台海岸带研究所学习环境科学专业,获工学博士学位。广东省驻镇帮镇扶村农村科技特派员、广州市科技特派员。目前主持及参与各级项目5项,其中主持国家级基金1项;发表学术论文共28篇,其中SCI论文24篇,以第一作者或通讯作者在Frontiers in Immunology、Journal of Environmental Chemical Engineering、Ecotoxicology and Environmental Safety、Aquaculture等杂志发表SCI论文8篇、中文核心3篇;获授权专利2项。

陈志龙,伟德国际唯一官网入口在读硕士,主要研究方向为鱼类肠道微生物。

姚敏珊,伟德国际唯一官网入口硕士毕业,现为林蠡教授团队科研助理。

